一天新增3個自貿區 這次焦點是數字貨幣
9月21日,國務院印發北京、湖南、安徽自由貿易試驗區總體方案及浙江自由貿易試驗區擴展區域方案的通知。為何新增北京、湖南、安徽自貿試驗區?自貿區的戰略定位如何?
#00879C
//京湘皖自貿區方案亮相//
9月21日,國務院印發《中國(北京)自由貿易試驗區總體方案》、《中國(湖南)自由貿易試驗區總體方案》、《中國(安徽)自由貿易試驗區總體方案》、《中國(浙江)自由貿易試驗區擴展區域方案》。
其中,北京自貿區包括科技創新、國際商務服務、高端產業三大片區,湖南自貿區涵蓋長沙、岳陽、郴州三個片區,安徽自貿區涵蓋合肥、蕪湖、蚌埠三個城市,浙江自貿區則擴容到寧波、義烏等市。
商務部研究院國際市場研究所副所長白明表示,新增北京、湖南、安徽自貿試驗區,一方面是新時代推進改革開放的重要戰略舉措,另一方面,這三地在科技發展方面各具特色,能夠集中體現我國未來高端科技和高端產業發展方向,有助于帶動區域經濟轉型發展,并帶動全國其他各地自貿試驗區調結構。
隨著北京、湖南、安徽自貿試驗區的增設,我國自貿試驗區由此前的18個增加至21個,自此,我國自貿試驗區形成“1+3+7+1+6+3”格局。
按照以往的慣例,新獲批的自貿區所在區域相關公司有望迎來市場關注。
不過,券商人士提示,自貿試驗區最近幾年不斷擴圍,一些試點經驗已在全國多地推廣。從當前市場表現看,自貿試驗區再度擴圍,擴圍區域和試點內容并未超出市場預期,市場對自貿試驗區概念熱度有所降低。
//北京自貿區//
國(北京)自由貿易試驗區總體方案明確,自貿試驗區的實施范圍119.68平方公里,涵蓋三個片區:科技創新片區31.85平方公里,國際商務服務片區48.34平方公里(含北京天竺綜合保稅區5.466平方公里),高端產業片區39.49平方公里。
根據方案,北京自貿區的科技創新片區范圍實施范圍31.85平方公里,重點發展新一代信息技術、生物與健康、科技服務等產業,打造數字經濟試驗區、全球創業投資中心、科技體制改革先行示范區。
在政策措施上,北京自貿區將支持設立重點支持文創產業發展的民營銀行,探索賦予中關村(行情000931,診股)科創企業更多跨境金融選擇權;支持人民銀行數字貨幣研究所設立金融科技中心,建設法定數字貨幣試驗區和數字金融體系。
方案還指出,探索構建安全便利的國際互聯網數據專用通道,制定信息技術安全、數據隱私保護、跨境數據流動等重點領域規則,探索建設國際信息產業和數字貿易港;鼓勵適度競爭,完善免稅店相關政策;鼓勵海外文物回流,積極研究調整現行進口稅收政策,進一步給予支持;推動北京首都國際機場和北京大興國際機場聯動發展,建設世界級航空樞紐。
//湖南自貿區//
湖南自貿區的實施范圍119.76平方公里,涵蓋三個片區:長沙片區79.98平方公里(含長沙黃花綜合保稅區1.99平方公里),岳陽片區19.94平方公里(含岳陽城陵磯綜合保稅區2.07平方公里),郴州片區19.84平方公里(含郴州綜合保稅區1.06平方公里)。
長沙片區重點對接“一帶一路”建設,突出臨空經濟,重點發展高端裝備制造、新一代信息技術、生物醫藥、電子商務、農業科技等產業,打造全球高端裝備制造業基地、內陸地區高端現代服務業中心、中非經貿深度合作先行區和中部地區崛起增長極。
岳陽片區重點對接長江經濟帶發展戰略,突出臨港經濟,重點發展航運物流、電子商務、新一代信息技術等產業,打造長江中游綜合性航運物流中心、內陸臨港經濟示范區。
郴州片區重點對接粵港澳大灣區建設,突出湘港澳直通,重點發展有色金屬加工、現代物流等產業,打造內陸地區承接產業轉移和加工貿易轉型升級重要平臺以及湘粵港澳合作示范區。
//安徽自貿區//
安徽自貿區總體方案:自貿試驗區的實施范圍119.86平方公里,涵蓋三個片區:合肥片區64.95平方公里(含合肥經濟技術開發區綜合保稅區1.4平方公里),蕪湖片區35平方公里(含蕪湖綜合保稅區2.17平方公里),蚌埠片區19.91平方公里。
方案指出,支持將生物醫藥、高端智能裝備、新能源汽車、硅基新材料等產業納入新一批國家戰略性新興產業集群。支持超前布局量子計算與量子通信、生物制造、先進核能等未來產業。重點發展第三代半導體、金屬錸等前沿材料產業,培育發展石墨烯產業,推動科技成果轉化與典型應用。大力推動數字商務新模式、新業態發展,探索建立反向定制(C2M)產業基地。
//浙江自貿區擴展區域//
浙江自由貿易試驗區擴展區域方案:自貿試驗區擴展區域實施范圍119.5平方公里,涵蓋三個片區:寧波片區46平方公里,杭州片區37.51平方公里,金義片區35.99平方公里。
其中提出,高質量建設現代化開放型經濟體系。打造以油氣為核心的大宗商品全球資源配置基地。打造數字經濟發展示范區。加大以自主深度算法、超強低耗算力和高速廣域網絡為代表的新一代數字基礎設施建設,支持布局IPv6、衛星互聯網、6G試驗床等網絡基礎設施,全面拓展數字產業化、產業數字化、數字生活新服務,把國家數字服務出口基地打造為數字貿易先行示范區。
//焦點解讀:數字貨幣//
北京自貿區方案指出,建設法定數字貨幣試驗區。
所謂數字貨幣就是數字化形態的現金。數字貨幣跟紙幣一樣,都有流通與支付職能,但同時具有可控匿名性、投融資功能。與支付寶、微信等電子支付相比,數字貨幣在沒有聯網沒有信號的情況下也可以收付款。同時,在設備允許的情況下,收款方無故不能拒收數字貨幣。
據悉,央行數字貨幣主要用于小額零售高頻的業務場景。據了解,目前全球還沒有一家央行正式推出法定數字貨幣。中國目前在數字貨幣方面還處于加快研發階段。
據了解,未來央行將不會直接向公眾發行數字貨幣,而是采用雙層運營體系,即央行先把數字貨幣兌換給銀行或其他運營機構,再由這些機構兌換給公眾。央行法定數字貨幣前期或先在部分場景試點,待較為成熟后再進一步推廣,出于穩妥考慮,會做好試點退出機制設計。
9月19日,中國人民銀行主管金融雜志《中國金融》第17期發表文章《中國法定數字貨幣發展新機遇》稱,中國人民銀行2014年就開始了對法定數字貨幣的研究,2017年1月中國人民銀行數字貨幣研究所正式成立。
截至2020年4月,央行已為數字貨幣及其相關內容提交22件、65件、43件專利申請,涵蓋數字貨幣的發行、流通、應用的全流程,形成了完整的產業鏈,已完成技術儲備,具備了落地條件。
業內分析稱,數字貨幣距離實際推出應該還有全面測試、試運行和正式運行三個階段。考慮到數字貨幣是下一代人民幣的全面數字化,影響程度深遠,因此央行應該會謹慎推出。
央行透露,目前,數字人民幣研發工作遵循穩步、安全、可控、創新、實用原則,先行在深圳、蘇州、雄安、成都及未來的冬奧會場景進行內部封閉試點測試,以檢驗理論可靠性、系統穩定性、功能可用性、流程便捷性、場景適用性和風險可控性。針對何時正式推出,央行曾多次強調尚未有時間表。
//自貿區設立時間表//
建設自貿區是新時代我國深化改革和擴大開放的戰略舉措。
自2013年上海自貿區設立以來,自貿區數量擴大到18個,加上本次發布的京湘皖自貿區,目前新增到21個自貿區。
按設立的時間順序排列,自貿試驗區分別為:

//自貿區經濟分布//
近年來,與“一帶一路”相對接,國內區域發展也形成了若干主線和龍頭,其中自貿區(港)又以點狀密集分布,發揮著改革試驗田的作用。
面向東南亞、聯動粵港澳的海南自由貿易港,將對標國際最高標準開放;由上海自貿區引領的長三角一體化和長江經濟帶建設;粵港澳大灣區和深圳先行示范區,包括廣州南沙、深圳前海、珠海橫琴三個自貿區片區。
根據中銀研究,截止2019年,18個自貿區涉及58個片區,從沿海省份擴大到中部、東北、西北、西南等各大區域,各片區所在城市GDP如下:

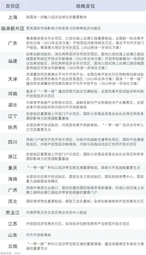
//各自貿區的戰略定位//
根據各自貿試驗區總體方案,歷史18個自貿區戰略定位整理如下:

