中信建投證券:星鏈全球覆蓋完成在即,建議關注衛星互聯網
摘 要
行情回顧
上周,通信(申萬)板塊表現一般,通信(申萬)指數跑輸傳媒、計算機、電子指數,下跌0.93%,跑贏滬深300指數1.52pct。
產業要聞
【美商務部宣稱將中國7個超算實體加入出口管制“實體清單”】
【SpaceX發射第24批星鏈衛星:接近完成全球覆蓋】
【SK電訊推出B2B企業用量子密碼通信技術】
【IDC:2020 年中國網絡設備市場同比增長 7.5%】
【中汽協預計芯片短缺對中國Q2汽車生產的負面影響大于Q1】
【安徽將建首個量子計算芯片領域聯合實驗室】
投資建議
短期,我們首先建議重視“一季報超預期行情”,尤其重視具有中長期成長邏輯的業績超預期個股。其次,美國星鏈計劃全球覆蓋完成在即,我們預計近期國內衛星互聯網發展有望提速,建議重視相關板塊,此外量子科技發展也在加速,可以關注。最后,建議重點關注的通信行業三個子板塊分別為:一是是電信運營商;二是碳中和下的海底光電復合纜龍頭;三是物聯網,包括車聯網、智能控制器行業與通信模組行業。
推薦組合
本周推薦:和而泰(行情002402,診股)、中國移動、中國聯通(行情600050,診股)、上海瀚訊(行情300762,診股)等。
持續關注:運營商(中國移動、中國聯通等);海底電纜(東方電纜(行情603606,診股)、亨通光電(行情600487,診股)等);物聯網/車聯網/工業互聯網(和而泰、移遠通信(行情603236,診股)、廣和通(行情300638,診股)、威勝信息(行情688100,診股)、工業富聯(行情601138,診股)、移為通信(行情300590,診股)、鴻泉物聯(行情688288,診股)、捷順科技(行情002609,診股)等);光模塊(新易盛(行情300502,診股)、天孚通信(行情300394,診股)、中際旭創(行情300308,診股)、光迅科技(行情002281,診股)、劍橋科技(行情603083,診股)等);軍工通信與衛星通導遙(和而泰、上海瀚訊、海格通信(行情002465,診股)等);網絡可視化(中新賽克(行情002912,診股)、恒為科技(行情603496,診股)等);云設備與IDC(星網銳捷(行情002396,診股)、奧飛數據(行情300738,診股)、寶信軟件(行情600845,診股)、數據港(行情603881,診股)、英維克(行情002837,診股)、科華數據(行情002335,診股)等);云通信及專網(億聯網絡(行情300628,診股)、會暢通訊(行情300578,診股)、夢網科技(行情002123,診股)等)。
風險提示:國際環境變化;疫情超預期;投資不及預期等。
一.
投資建議
短期,我們首先建議重視“一季報超預期行情”,尤其重視具有中長期成長邏輯的業績超預期個股。其次,美國星鏈計劃全球覆蓋完成在即,我們預計近期國內衛星互聯網發展有望提速,建議重視相關板塊,此外量子科技發展也在加速,可以關注。最后,建議重點關注的通信行業三個子板塊分別為:一是是電信運營商;二是碳中和下的海底光電復合纜龍頭;三是物聯網,包括車聯網、智能控制器行業與通信模組行業。
二.
推薦標的
本周推薦:和而泰、中國移動、中國聯通、上海瀚訊等。
持續關注:運營商(中國移動、中國聯通等);海底電纜(東方電纜、亨通光電等);物聯網/車聯網/工業互聯網(和而泰、移遠通信、廣和通、威勝信息、工業富聯、移為通信、鴻泉物聯、捷順科技等);光模塊(新易盛、天孚通信、中際旭創、光迅科技、劍橋科技等);軍工通信與衛星通導遙(和而泰、上海瀚訊、海格通信等);網絡可視化(中新賽克、恒為科技等);云設備與IDC(星網銳捷、奧飛數據、寶信軟件、數據港、英維克、科華數據等);云通信及專網(億聯網絡、會暢通訊、夢網科技等)。
三.
行情回顧
上周,通信板塊表現一般。通信(申萬)指數下跌0.93%,跑贏滬深300指數1.52pct,在申萬28個一級行業中排名第22位。二級子行業(申萬)中,通信設備下跌0.78%,通信運營下跌1.93%。

個股方面,漲幅前五個股分別為:楚天龍(行情003040,診股)(新股,46.40%)、高新興(行情300098,診股)(+45.37%,電子車牌主題)、高鴻股份(行情000851,診股)(+8.25%)、*ST高升(行情000971,診股)(+8.06%)、廣哈通信(行情300711,診股)(+7.64%);漲幅后五個股分別為:深桑達A(行情000032,診股)(-7.34%)、精倫電子(行情600355,診股)(-6.67%)、中嘉博創(行情000889,診股)(-5.80%)、恒寶股份(行情002104,診股)(-5.57%)、中際旭創(-5.24%)。

四.
產業要聞
5G
【法國已完成22857個5G站點建設】4月6日消息,根據法國頻譜機構ANFR提供的最新信息,截至4月1日,法國共有22857個5G授權站點,其中12213個被當地移動運營商宣布技術上可運營。該機構表示,所有5G站點都已在現有的2G、3G或4G蜂窩基站上獲得了授權,3月份授權的5G站點總數比上月增加了5.3%。在法國,移動運營商目前通過三個頻段提供5G服務:700MHz、2.1 GHz和3.5 GHz。700MHz共核準了15985個站點,有6981個站點在2.1 GHz頻段獲得了授權,6679個站點在3.5 GHz頻段獲得授權,一些授權站點由移動運營商共享。法國移動運營商在2020年推出5G技術后,正在全國迅速部署5G覆蓋。(C114通信網,聯通智匯)
【Omdia報告:歐盟延長現有漫游法規,將進一步降低批發費用】4月6日消息,來自市場研究公司Omdia的最新報告顯示,2021年2月24日,歐盟委員會提議在現有歐盟漫游法規版本于2022年中到期后,再延長10年時間。這意味著歐盟居民可以繼續從“像在國內一樣漫游(RLAH)”中受益,并且在其他歐盟國家使用移動服務時無需支付額外費用。歐盟委員會提議引入一項的新的漫游規定,將現有規則再延長10年。Omdia法規高級分析師Sarah McBride指出,新規則旨在通過進一步降低批發漫游服務價格,確保運營商的免費漫游服務可以持續下去,批發漫游服務費用是運營商之間因使用彼此的網絡而相互收取的費用。批發數據收費上限的逐步下降反映了未來幾年提供漫游和數據服務成本的預期將會下降。數據消費預計將繼續增長,這將使運營商能夠從更大規模的經濟中受益。(C114通信網)
【Reliance Jio以2.04億美元的價格從巴蒂電信收購800MHz頻譜】據Mobile World Live 4月7日報道,作為兩家競爭對手之間的第一筆頻譜交易,Reliance Jio同意以150億印度盧比(約2.019億美元)的價格從巴蒂電信收購安得拉邦、德里和孟買三個地區的800MHz頻譜。GSMA Intelligence估計,截至3月底,Jio擁有4.16億移動連接(不包括蜂窩物聯網),而巴蒂電信則為3.12億,兩家為印度排名前兩位的運營商。(C114通信網,聯通智匯)
【河南下發2021年5G項目清單:559個項目總投資超580億】4月7日消息,據多家河南本地媒體報道,河南省加快5G網絡建設和產業發展工作領導小組辦公室日前發布了2021年5G項目清單:包括559個項目,總投資超過580億元。這些項目包括了富泰華精密電子(鄭州)有限公司5G智能手機精密機構件生產項目、河南仕佳光子(行情688313,診股)科技股份有限公司5G用10GCWDMDFB芯片及器件研發等產品類項目,也有鄭煤機(行情601717,診股)、雙匯等河南知名企業將打造“5G+智能工廠”的工業應用項目。此外還有二里頭夏都遺址博物館5G全息投影等旅游項目。資料顯示,截至2020年年底,河南5G基站數量達到4.54萬個,實現了全省縣城以上城區5G網絡全覆蓋和重點場景的按需覆蓋。2021年河南省5G網絡建設初步計劃投資132.1億元,擬新建5G基站5.1萬個,力爭年底前全省5G基站數量達到9.6萬個,實現鄉鎮、農村熱點區域全覆蓋。(C114通信網)
衛星導航與衛星通信
【四家手機廠商獲北斗檢測認證,“北斗+”規模化再提速】我國自主研發并投入運營的北斗定位系統,已經開始了對手機產品的檢測認證,OPPO、VIVO、小米、蘋果成為首批通過北斗認證的四家手機廠商。此次四家手機廠商中共七個產品型號獲得認證,目前安卓及iPhone手機在技術上都支持了北斗定位,此舉將為北斗導航系統融入智能手機市場,起到關鍵的“奠基”作用。手機北斗檢測認證是信息通信產品北斗檢測認證的一部分,也是北斗在信息通信產業規模發展的關鍵基礎支撐。此次檢測認證也標志著我國手機北斗檢測認證進入規模化推廣階段。(C114通信網,通信信息報)
【SpaceX發射第24批星鏈衛星:接近完成全球覆蓋】據報道,SpaceX繼續發射其星鏈互聯網寬帶衛星,4月7日該公司又發射了60顆衛星,距離其提供覆蓋全球的互聯網接入服務又近了一步。喬納森·麥克道爾維護的統計數據顯示,該公司目前有1378顆衛星在軌道內運行。SpaceX的總裁兼首席運營官格溫·肖特韋爾在4月6日舉行的衛星2021利奧數字論壇的小組討論中表示:“我們確實已經擁有了覆蓋全球的范圍,但我們還沒有完全實現全球互聯。”她還補充說:“我們希望,大約在發射28次之后,實現全球范圍內的覆蓋。”這意味著,再發射4-5次之后,該公司就能跨越全球覆蓋的里程碑。但是要想繼續發射衛星,SpaceX需要再次獲得FCC的授權,此前該公司已經向FCC提交了修改許可證的請求。但是FCC尚未作出決定,而SpaceX目前的發射速度意味著,該公司在幾個月之后就將達到當前的授權限制。(C114通信網,新浪科技)
云計算
【中國移動哈爾濱數據中心二期今年10月投入運營】4月7日消息,為搶抓數字經濟和大數據產業發展契機,中國移動哈爾濱數據中心二期項目加快建設進度,預計今年10月底正式投入運營,未來將與一期工程共同打造成東北三省的數據“大腦”。據了解,中國移動哈爾濱數據中心位于哈南工業新城核心區,總占地面積1294畝,規劃總建筑面積約59.6萬平方米,總裝機架5.3萬架,總投資預計達120億元。該項目已先后啟動兩期工程,一期工程總建筑面積11.9萬平方米,可承載10252個機架,可容納100000余臺服務器,已經在2018年形成了數據服務、系統維護、辦公生活一條龍的服務體系。二期工程作為黑龍江省百大項目之一,總投資10億元,于2019年7月開工建設,建設2棟機房樓與2棟制冷站,總建筑面積4.9萬平方米,總裝機量約為8300個機架,可容納100000余臺服務器。目前,二期項目土建工程已全部完工,正在進行機電配套工程的安裝以及室外工程的建設。(C114通信網)
【IDC:2020 年中國網絡市場同比增長 7.5%,交換機、路由器、WLAN 均有增長】IDC 發布的《2020 年網絡市場跟蹤報告》顯示,2020 年全球網絡市場規模為 490.1 億美元,與去年同期相比下滑 3%,其中交換機、路由器和 WLAN 市場增速分別為 - 3.5%、-4.0% 和 1.9%。報告指出,中國網絡市場規模為 91.4 億美元(約合 630 億元人民幣),與去年同期相比增長 7.5%,其中交換機、路由器和 WLAN 市場分別增長 12.3%、3.3% 和 3.1%。其中,各主流廠商對 Wi-Fi 6 加大研發和宣傳力度,使其在芯片成本控制、產品豐富度、方案成熟度和用戶接受度等有更大進展,Wi-Fi 6 市場份額進一步提高。(C114通信網,IT之家)
【京東科技陳琤:硅光技術前景樂觀,仍需產業鏈優化整合】4月8日消息,在日前舉行的“硅光集成與數據中心應用線上研討會”上,京東科技云事業部光網絡架構師陳琤發表主題演講,他指出光模塊技術方案的發展方向在朝著高速率、低功耗、高密度、低成本、標準化方向發展。而硅基光子技術,因其硅材料的特性以及CMOS工藝的先天優勢,能夠很好的滿足上述五大發展方向,也就使得硅光成為最有前景的一種光互連技術方案。陳琤介紹,隨著數據的增長,硅光技術的應用場景也越來越豐富。具體來看,25G NRZ SerDes時代的硅光產品,即100G的硅光模塊,作為硅光技術商業化的第一步,已經實現批量發貨。不過,陳琤指出,100G時代,由于傳統的III-V族光模塊具有成熟的技術完整度以及完備的產業鏈,在成本和性能上仍保持著相當的競爭力,硅光模塊更多的是作為一種補充方案。而到了50G PAM4 SerDes,100G PAM4 SerDes以及后續的演進升級,也就是400G、800G時代,硅光技術將很有潛力成為低成本、低功耗的解決方案。(C114通信網)
【英特爾發布全新數據中心平臺,帶來前所未有的性能體驗】全新第三代英特爾至強可擴展處理器亮相——業內唯一內置人工智能加速的數據中心處理器,性能平均躍升46%。該款產品同時增加了數項全新的增強型平臺功能,包括內置安全功能的英特爾軟件防護擴展、英特爾密碼操作硬件加速、以及用于人工智能加速的英特爾深度學習加速技術。目前,超過500個可立即部署的英特爾®物聯網行業整體解決方案和英特爾精選解決方案已搭載第三代英特爾至強可擴展處理器,其中近80%的英特爾精選解決方案將在今年年底前完成更新。目前,英特爾正攜手超過400個英特爾®Network Builders成員企業,為其提供基于第三代英特爾至強可擴展處理器“N系列”的解決方案藍圖,并為vRAN、NFVI、虛擬CDN等加快認證并縮短部署時間。(C114通信網)
量子技術
【安徽將建首個量子計算芯片領域聯合實驗室,填補國內制造空白】4月6日消息,安徽省在“十四五”將加快建設量子科技創新成果策源地和產業發展集聚區,形成量子科技產業創新鏈,打造具有全球影響力的“量子中心”。據安徽日報報道,近日,合肥本源量子計算科技有限責任公司和合肥晶合集成電路股份有限公司共建量子計算芯片聯合實驗室簽約儀式在合肥舉行。這是安徽省首個量子計算芯片領域聯合實驗室,其將在極低溫集成電路領域進行工藝合作開發以及工程流片驗證,實現從芯片設計到封裝測試全鏈條開發。該實驗室的建設,將對量子計算芯片集成化發展、填補國內制造空白、加快應用落地具有重要的推動作用。(C114通信網)
【SK電訊推出B2B企業用量子密碼通信技術】4月6日報道,SK電訊成功將量子密碼通信技術應用于路由器和開關等企業用IP設備上,并以此為基礎完成了B2B企業用“量子VPN技術”的開發。本次推出的基于QKD(量子密碼分配器)的量子VPN技術結合了企業用IP設備安全技術和量子密碼通信技術,可靈活運用于多種B2B網絡結構和服務,極大提高了通信安全性,使得沒有部署專用網的企業也可以使用量子密碼通信安全服務。截至目前,SK電訊已經在韓國水力原子能公司、延世塞弗倫斯醫院等機構成功完成了基于量子密碼通信網絡和5G量子密碼技術的智能套件、數字化新型醫院解決方案的建設及部署,并計劃積極參加韓政府組織的21年數字化新政事業。(C114通信網,聯通智匯)
運營商集采
【中國移動安全漏洞掃描軟件集采,天融信(行情002212,診股)和迪普中標】4月7日消息,從中國移動官網獲悉,中國移動公示了2021-2023年安全漏洞掃描軟件集采的中標結果,北京天融信網絡安全技術有限公司和杭州迪普科技(行情300768,診股)股份有限公司兩家中標。兩家中標人的投標報價及中標情況如下:第1名: 北京天融信網絡安全技術有限公司,投標報價1370萬元(不含稅),中標份額為70%,中標單價為7600元/套(不含稅);第2名: 杭州迪普科技股份有限公司,投標報價1587萬元(不含稅),中標份額為30%,中標單價為8800元/套(不含稅)。據中國移動此前的采購公告顯示,該項目將采購1803套安全漏洞掃描軟件,最高總預算為3606萬元(不含稅),采購滿足期為2年。(C114通信網)
【聯通啟動渠道創新銷售試點:442.47萬集采萬臺創新銷售終端】4月8日消息,中國聯通日前發布公告,正式開啟“2021年中國聯通渠道創新銷售試點”項目公開比選,采購預算不含稅金額為442.47萬元(人民幣),數量為10000臺。為加快推進公眾業務線上線下(行情300959,診股)一體化運營模式轉型,加快鍛造核心能力,中國聯通渠道中心擬在部分渠道場景創新營銷模式,實現面向用戶的簡易流程銷售。選取專業終端設備廠商提供終端設計、生產和支撐相關工作,合同期1年。此次采購涉及渠道創新銷售終端,包含終端硬件的設計方案、軟件解決方案及對應的終端。采購預算不含稅金額為442.47萬元(人民幣),含稅金額為500萬元(人民幣),稅率為13%,數量為10000臺。本項目設置最高限價,單套終端設備最高限價(不含稅)442元人民幣,應答人應答報價高于最高限價的,其應答文件將被否決。(C114通信網)
【聯通招募政企云網業務接入類終端(SD-WAN):三企業入圍】4月8日消息,中國聯通日前正式公布政企云網業務接入類終端公開市場招募(第六輪)結果,共有金銳同創(北京)科技股份有限公司、中訊郵電咨詢設計院有限公司、南京華智達網絡技術有限公司三家企業入圍。按照此前公告顯示,此次招募的SD-WAN接入設備作為客戶側CPE設備共分為基礎款、基礎款-4G、基礎款-5G、增值款四類設備。(C114通信網)
其他
【美商務部宣稱將中國7個超算相關實體加入出口管制“實體清單”】據觀察者網4月8日消息,美國商務部工業與安全局(BIS)宣稱將中國7個超級計算機相關實體加入出口管制“實體清單”。涉及的7個實體包括:國家超級計算濟南中心、國家超級計算深圳中心、國家超級計算無錫中心、國家超級計算鄭州中心、上海高性能集成電路設計中心、深圳市信維微電子有限公司和天津飛騰信息技術有限公司。美商務部長吉娜·雷蒙多在一份聲明中宣稱,超算能力對于許多現代武器和國家安全系統的發展至關重要,例如核武器和高超聲速武器。為此,美國商務部宣稱將充分利用其權力,阻止中國“利用美國的技術從事有悖美國國家安全和外交政策利益的活動”。(網易新聞)
【中汽協:預計芯片短缺對中國Q2汽車生產的負面影響將大于Q1】中汽協發布數據顯示,中國3月份乘用車市場零售達到175.2萬輛,同比增長67.2%;其中,中國3月份新能源汽車銷量22.6萬輛,同比增長238.9%。此外,中國1-3月新能源汽車銷量同比增長279.6%。同時,中汽協還預計芯片短缺對中國第二季度汽車生產的負面影響將大于第一季度。(新浪科技)
【五連冠!新華三繼續領跑中國SDN軟件市場】中國權威ICT研究咨詢機構計世資訊發布《2020-2021年中國SDN市場發展狀況白皮書》,紫光股份(行情000938,診股)旗下新華三集團SDN(軟件)以32.2%的市場份額遙遙領先,連續五年蟬聯市場冠軍。據《白皮書》統計,2020年中國SDN(軟件)市場,即SDN控制器及相關軟件解決方案與服務市場規模為25.9億元,同比增速已達37.6%,市場份額進一步提高至32.2%。未來一段時間,中國SDN市場仍將保持較高增長。據計世資訊預測,2021年市場規模達到35.5億元,至2025年,SDN市場規模將達到120億元以上。(C114通信網)
【習近平:堅決遏制電信網絡詐騙犯罪多發高發態勢】中共中央總書記、國家主席、中央軍委主席習近平近日對打擊治理電信網絡詐騙犯罪工作作出重要指示強調,要堅持以人民為中心,全面落實打防管控各項措施和金融、通信、互聯網等行業監管主體責任,堅決遏制電信網絡詐騙犯罪多發高發態勢。中共中央政治局常委、國務院總理李克強作出批示指出,依法打擊電信網絡詐騙犯罪的成效要繼續鞏固并深化,更好維護人民群眾財產安全與合法權益。(C114通信網,新華社)
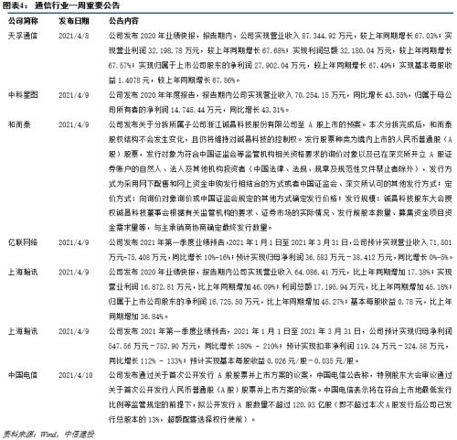
五.
重要公告

六.
風險提示
國際環境變化影響供應鏈及海外拓展等;疫情影響超預期;中國5G進展不及預期;市場競爭加劇,導致毛利率快速下滑;人民幣升值影響外向型企業的匯兌收益與毛利率;物聯網及衛星互聯網發展不及預期等。
來源:中信建投(行情601066,診股)證券
